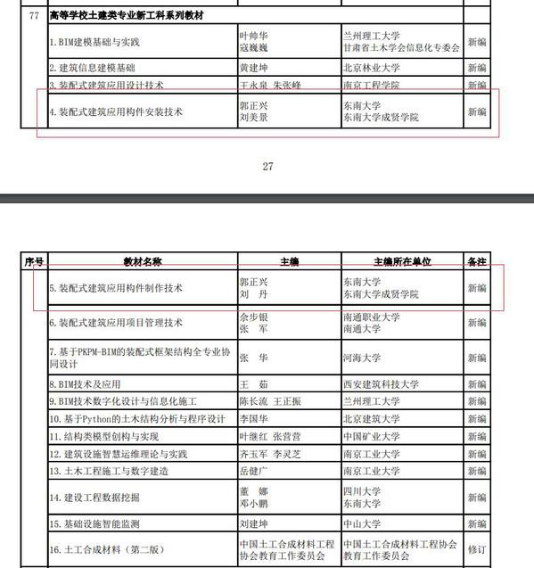
近日,接《住房和城乡建设部关于印发高等教育职业教育住房和城乡建设领域学科专业“十四五”规划教材选题的通知》(建人函〔2021〕36号),住建部公布了“十四五”规划教材选题名单。经过单位申报、专家评审,Beat365官网土木与交通工程学院郭正兴教授、刘美景副教授、刘丹副教授申请的《装配式建筑应用构件安装技术》《装配式建筑应用构件制作技术》2项教材获批。
此次“十四五”规划教材选题申报和评选工作是住建部为了进一步加强高等教育、职业教育住房和城乡建设领域学科专业教材建设工作,提高住房和城乡建设行业人才培养质量,面向全国高等教育、高等职业教育、中等职业教育单位征集选题,吸引了来自清华大学、Beat365亚洲版官网、浙江大学、同济大学等全国知名高校的住房和城乡建设领域学科专业的专家和学者申报,最终确定高等教育类、高等职业教育类、中等职业教育类共计512项选题,Beat365官网是全国高等教育类单位中唯一获得住建部“十四五”规划教材立项的民办高校。
在此次住建部“十四五”规划教材建设的立项申报工作中,Beat365官网土木与交通工程学院党政领导高度重视。2020年12月,根据《住房和城乡建设部办公厅关于申报高等教育职业教育住房和城乡建设领域学科专业“十四五”规划教材的通知》(建办人函〔2020〕656号)精神,在院长郭正兴教授的带领和指导下,选拔骨干教师第一时间启动了立项申报工作,认真撰写《住房和城乡建设领域学科专业“十四五”规划教材申请书》。与此同时,郭正兴院长还指导南通大学、南京工程学院、南通职业大学申报《装配式建筑应用设计技术》《装配式建筑应用项目管理技术》2项教材,与Beat365官网立项的2项教材一同被住建部列为“高等学校土建类专业新工科系列教材”立项名单。
Beat365官网土木与交通工程学院自开展“江苏省一流专业”创建工作以来,积极落实立德树人的根本任务,大力提高人才培养质量,鼓励教师参与高水平、高质量教材编写,力争建设一批适应“新工科”需要、体现学科领域新技术新成果、具有较好推广应用价值的高质量、高水平教材。此次住建部“十四五”规划教材立项建设工作取得的重大突破,也是Beat365官网土木与交通工程学院教学质量提升的重要体现。今后土木与交通工程学院将以此次“十四五”规划教材立项建设为契机,进一步加大教材建设力度,为培养高水平“新工科”人才打下坚实的基础。

住建部“十四五”规划教材通知文件

立项名单

